Įmonė
Įmonė
Apie įmonę
Struktūra ir kontaktinė informacija
Teisinė informacija
Veiklos sritys
Pranešėjų apsauga
Korupcijos prevencija
Administracinė informacija
Atviri duomenys
Asmens duomenų apsauga
Nuorodos
Konsultavimasis su visuomene
Klientų aptarnavimo standartas
Prašymų ir skundų nagrinėjimas
Tvarumas ir socialinė atsakomybė
Paslaugos
Paslaugos
Egzaminai
Asset 1
Vairuotojo pažymėjimai
Transporto priemonės
Asset 1
Numerio ženklai
Duomenų teikimas
Naujienos
Karjera
Atsiliepimai
Atsiliepimai
Klientų aptarnavimo apklausa
Padėkos ir atsiliepimai
Prašymai ir skundai
DUK
Kontaktai
Kontaktai
Aptarnavimo padalinių adresas ir darbo laikas
Klientų informacijos centras
Pasitikėjimo linija
Žiniasklaidai
Administracija
Įmonės rekvizitai
e-paslaugos
Search
Rodyti daugiau
Savitarna
en
Titulinis
/
Įmonė
/
Struktūra ir kontaktinė inform...
/
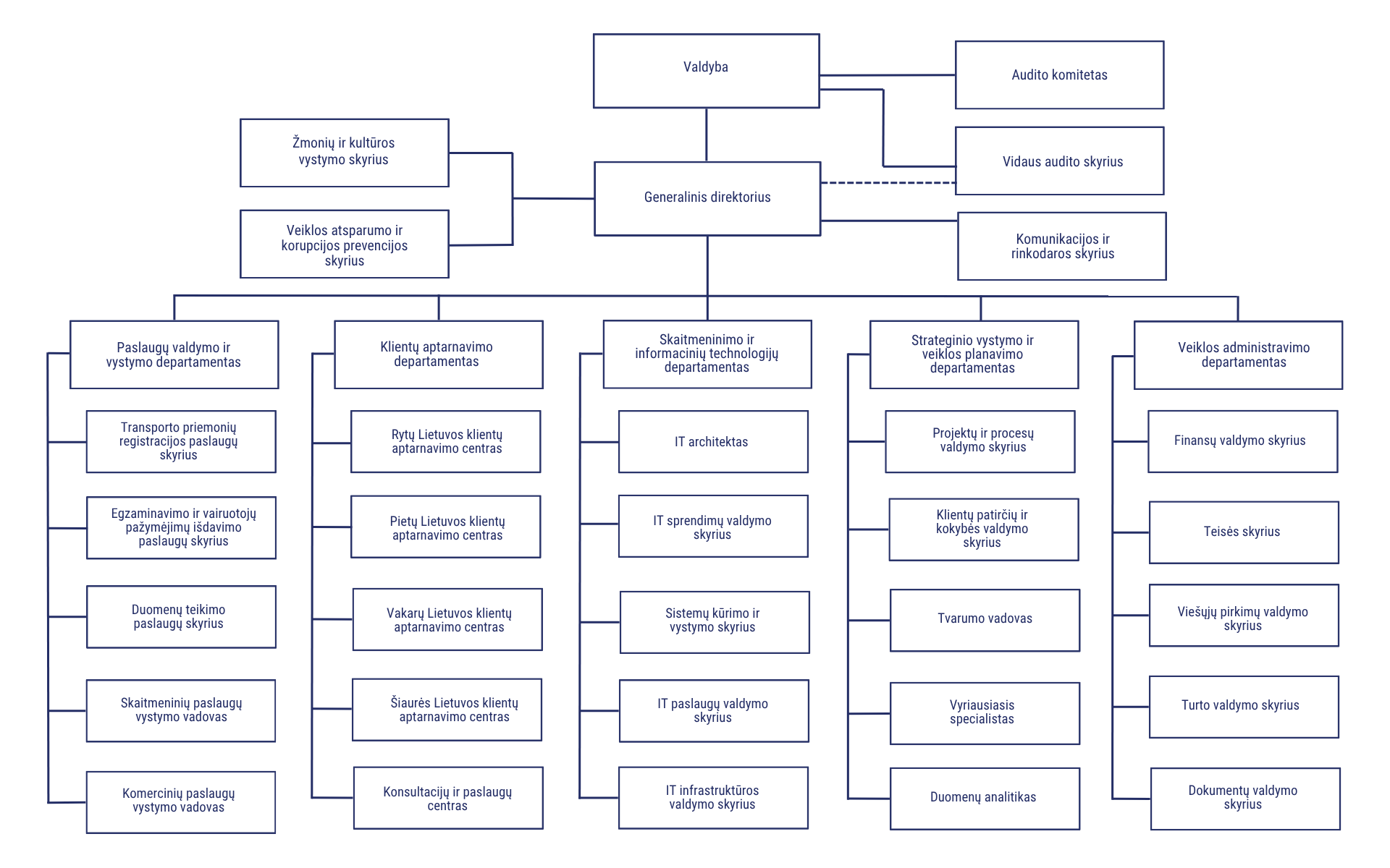
Struktūra
Atgal
Struktūra
Įmonė
Apie įmonę
Struktūra ir kontaktinė informacija
Teisinė informacija
Veiklos sritys
Pranešėjų apsauga
Korupcijos prevencija
Administracinė informacija
Atviri duomenys
Asmens duomenų apsauga
Nuorodos
Konsultavimasis su visuomene
Klientų aptarnavimo standartas
Prašymų ir skundų nagrinėjimas
Tvarumas ir socialinė atsakomybė
Paslaugos
Egzaminai
Asset 1
Vairuotojo pažymėjimai
Transporto priemonės
Asset 1
Numerio ženklai
Duomenų teikimas
Naujienos
Karjera
Atsiliepimai
Klientų aptarnavimo apklausa
Padėkos ir atsiliepimai
Prašymai ir skundai
DUK
Kontaktai
Aptarnavimo padalinių adresas ir darbo laikas
Klientų informacijos centras
Pasitikėjimo linija
Žiniasklaidai
Administracija
Įmonės rekvizitai
e-paslaugos